调教漫画

研究生
2015年在职人员攻读硕士专业学位研究生招生简章
2015年06月10日

信息来源:调教漫画 研究生院招生信息网 //yz.tjcomic.net/view.php?nid=532

欢迎广大考生报考 调教漫画 工业设计工程硕士,详细信息请参考以下文件。

根据国务院学位办《关于2015年招收在职人员攻读硕士专业学位工作的通知》(学位办【2015】20号)文件精神,我校2015年招收在职人员攻读硕士学位,包括法律、工程、风景园林、公共管理、会计、示范性软件学院软件工程领域工程硕士,以“进校不离岗”的方式在职攻读硕士专业学位,为我国企业、工程建设部门、政法部门及政府机构培养应用型、复合型高层次技术和管理人才。

一、报考条件

*法律硕士

2012年7月31日前国民教育序列大学本科或本科以上毕业并取得毕业证书(一般应有学位证书)的法院、检察院、司法行政、政法委、公安等政法部门人员,人大系统干部以及有关部门从事法律实际工作者。

*工程硕士

2012年7月31日前获得国民教育序列大学学士学位,或者2011年7月31日前获得本科毕业证书的在职工程技术或工程管理人员,以及在学校从事工程技术与工程管理教学的教师。

报考电子与通信工程、控制工程、计算机技术等领域的考生可不受年限限制,入学前未达到上述年限要求而被录取为工程硕士的,须修完研究生课程并从事工程实践两年以上,结合工程任务完成学位论文(设计),方可进行硕士学位论文(设计)答辩。

报考集成电路工程、软件工程领域的考生可不受年限限制,被录取为工程硕士的,须修完研究生课程并结合集成电路工程或软件工程任务完成学位论文(设计)后,方可进行硕士学位论文(设计)答辩。

*风景园林硕士

2012年7月31日前国民教育序列大学本科或本科以上毕业并取得毕业证书(一般应有学位证书),且具有风景园林规划设计、保护、建设与管理相关实践经验的在职人员。

*公共管理硕士

2012年7月31日前国民教育序列大学本科或本科以上毕业并取得毕业证书(一般应有学位证书)的在职人员。重点招收政府部门和非政府公共管理机构人员。

*会计硕士

2013年7月31日前国民教育序列大学本科或本科以上毕业并取得毕业证书(一般应有学位证书),从事会计或相关领域实际工作2年以上的在职人员。

*示范性软件学院软件工程领域工程硕士

2015年7月31日前国民教育序列大学本科或本科以上毕业并取得毕业证书(一般应有学位证书)。

二、考试报名

采用网上报名与现场确认相结合的方式,只有完成两阶段的报名程序,报名方为有效。报名具体程序如下:

第一阶段:网上报名 考生于6月23日—7月11日访问全国统一报名网站“中国学位与研究生教育信息网”(以下简称学位网,网址//www.chinadegrees.cn),登录在职人员攻读硕士专业学位管理信息平台(以下简称信息平台,考生登录入口://www.chinadegrees.cn/zzlk),按信息平台说明和要求注册、上传电子照片、完成网上报名,网上缴纳报名考试费,生成并打印《2015年在职人员攻读硕士专业学位报名登记表》。

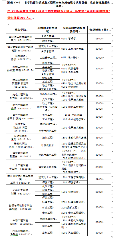
备注:报考我校工程硕士的考生,在网上报名时,请务必在“备注1” 字段中注明专业基础课考试科目代码”,在 “备注2” 字段中注明报考的“专业基础课考试科目名称”,如:“机械设计”代码为“0701”(报考学院名称、专业基础课考试科目名称和代码表详见附表)。

第二阶段:现场报名 考生于7月12日—15日持第二代居民身份证(港澳台身份证件、华侨身份证或外籍护照))、满足报考条件的最高学历和学位证书以及《2015年在职人员攻读硕士学位报名登记表》,到各省级学位与研究生教育主管部门指定的现场确认点,核验并确认报名信息。报名信息经考生签字确认后,一律不得更改。

报名咨询电话及联系人:详见附表

三、入学考试

2015年全国联考个科目考试成绩一次有效。

(一)考试时间

在职人员攻读硕士专业学位全国联考的时间为2015年10月25日,10月15日后,考生可在学位网信息平台下载准考证,考试地点由报名点指定,具体安排请见准考证。 全国联考成绩通过我校复试分数线的考生可参加我校二阶段单独组织考试,考试时间及地点另行通知,请考生于2015年12月中旬后到调教漫画 研究生院网页查看,我校不以其他方式另行通知。

(二)考试科目

*法律硕士

1、全国联考科目:英语、专业综合考试(含刑法学、民法学、法理学、中国宪法学、中国法制史)。

2、我校单独组织考试科目:包括政治理论及综合面试,由调教漫画 法学院组织。

*工程硕士

1、全国联考:硕士学位研究生入学资格考试(GCT),考试内容包括语言表达能力、数学基础能力、外语运用能力、逻辑推理能力四个部分。

2、我校单独组织考试科目:专业基础科目(详见附表)由我校自行组织命题考试,专业综合考试主要以面试方式进行。

*风景园林硕士

1、全国联考:硕士学位研究生入学资格考试(GCT),考试内容包括语言表达能力、数学基础能力、外语运用能力、逻辑推理能力四个部分。

2、我校单独组织考试科目:专业基础科目(详见附表)由我校自行组织命题考试,专业综合考试主要以面试方式进行。

*公共管理硕士

1、全国联考科目:英语、公共管理综合能力测试(含公共管理基础、语文、数学、逻辑)。

2、我校单独组织考试科目:包括政治理论及综合面试,由调教漫画 公共管理学院单独组织。

*会计硕士

1、全国联考科目:英语、综合知识(含财务会计、逻辑、数学、写作)。

2、我校单独组织考试科目:包括政治理论及综合面试,由调教漫画 经济与工商管理学院组织。

*示范性软件学院软件工程领域工程硕士

1、全国联考:硕士学位研究生入学资格考试(GCT),考试内容包括语言表达能力、数学基础能力、外语运用能力、逻辑推理能力四个部分。

2、我校单独组织考试科目:专业基础科目(详见附表)由我校自行组织命题考试,专业综合考试主要以面试方式进行。

四、资格审查与录取公示

对于提供虚假报考信息或不符合报考条件的考生,一经查实,即取消第二次考试资格、录取资格、学历及学位,责任由考生本人负责。

(一)资格审查

  我校将在第二阶段考试前对考生是否符合报考条件进行审查。考试成绩发布后,通过我校复试分数线的考生登录学位网信息平台下载本人《2015年在职人员攻读硕士专业学位资格审查表》,本人签名后将该表交所在单位人事部门(或档案管理部门,下同),核准表中内容、填写推荐意见并加盖公章,然后按要求将《2015年在职人员攻读硕士专业学位全国联考资格审查表》、满足报考条件最高学历、学士学位证书原件及复印件一并交我校研究生院进行资格审查。如考生持境外学历、学位报考,资格审查时须提交教育部留学服务中心出具的认证报告。资格审查具体时间及地点,请考生于2015年12月下旬后到调教漫画 研究生院网页查看。

注:报考法律硕士和公共管理硕士的考生,资格审查表除由所在单位人事部门填写推荐意见外,还须经省级主管部门(或人事部门)审查盖章;且报考法律硕士的非政法系统考生录取比例不得超过本校当年录取人数的20%,报考公共管理硕士的非政府部门管理人员录取比例不得超过本校当年录取人数的20%。

(二)录取和公示

报考我校工程硕士具有国民教育序列大学本科毕业学历但未获得学士学位的考生的录取人数,不得超过我校当年录取总人数的10%。

我校在职攻读硕士研究生学位录取领导小组将根据考生的全国联考成绩以及第二阶段考试成绩进行综合评定,最终确定录取名单。录取名单公示期为十个工作日,考生可在各相应报考学院及调教漫画 研究生院网站上查看,如在公示期内考生有任何疑问,请在公示期内向报考学院提出查分申请(具体形式另行通知),逾期不再受理,查分结果如有变化将在规定时间内以电话形式通知考生。

五、培养方式

在职人员攻读硕士专业学位研究生采取“进校不离岗”的方式培养,课程学习实行学分制,学位论文(设计)选题应直接来源于生产实践或有明确的生产背景和应用价值,工程硕士学制一般为3~5年,其中软件工程领域学制为2~4年;会计硕士学制为2.5~5年;法律硕士学制为3~5年;风景园林硕士学制为3~5年;公共管理硕士学制为2~4年。

六、学位授予

修完我校在职人员攻读硕士研究生培养方案规定的课程,取得规定学分,完成学位论文(设计)并通过答辩者,经校学位评定委员会审核通过,学校将授予硕士学位并颁发国家制定的硕士学位证书。

七、培养费用:详见附表。

八、咨询电话及联系人:详见附表

调教漫画 研究生招生办公室

二○一五年六月

欢迎在职报考调教漫画 工业设计工程硕士,具体详见

//tjcomic.net/cn/Show.aspx?MenuId=8&CategoryId=35&NewsId=1183

明年全国统考将有所改革,请考生把握今年的机会。

Q1:报考工作年限要求?

A1: 2012年7月31日前获得国民教育序列大学学士学位,或者2011年7月31日前获得本科毕业证书的在职工程技术或工程管理人员,以及在学校从事工程技术与工程管理教学的教师。(需要三年以上工作经验)

Q2:学费多少?

A2:一次性缴费,3.9万

Q3:如何报名

A3:先网上报名(6月23日—7月11日),后现场报名于(7月12日—15日)

Q4:入选考试有哪些?

A4:1、全国联考:硕士学位研究生入学资格考试(GCT),考试内容包括语言表达能力、数学基础能力、外语运用能力、逻辑推理能力四个部分。2、我校单独组织考试科目:专业基础科目由我校自行组织命题考试,专业综合考试主要以面试方式进行。工业设计工程硕士为“设计基础”,考察设计的基本能力。

Q5:入选考试时间

A5:在职人员攻读硕士专业学位全国联考的时间为2015年10月25日,10月15日后,考生可在学位网信息平台下载准考证,考试地点由报名点指定,具体安排请见准考证。全国联考成绩通过我校复试分数线的考生可参加我校二阶段单独组织考试,考试时间及地点另行通知,请考生于2015年12月中旬后到调教漫画 研究生院网页查看,我校不以其他方式另行通知。

Q6:学习年限?

A6:在职人员攻读硕士专业学位研究生采取“进校不离岗”的方式培养,课程学习实行学分制,学位论文(设计)选题应直接来源于生产实践或有明确的生产背景和应用价值,工程硕士学制一般为3~5年

Q7:如何以及拿什么学位?

A7:修完我校在职人员攻读硕士研究生培养方案规定的课程,取得规定学分,完成学位论文(设计)并通过答辩者,经校学位评定委员会审核通过,学校将授予硕士学位并颁发国家制定的硕士学位证书。

调教漫画 咨询电话:023-65678202 咨询qq群号:435645179(2015工业设计工程硕士)